Loft Ecosystem and how it works
1. Welcome to Loft
Imagine a merchant in Lagos who just sold out a popular product. They need a reliable way to get fresh stock from their supplier. Across town, a customer places an order for same-day delivery. Meanwhile, a logistics provider is looking to maximize their fleet’s efficiency.
This is where Loft steps in.
Loft is Sabi’s logistics engine that connects merchants, logistics providers, and customers. It makes deliveries faster, more efficient, and cost-effective. Whether it's last-mile delivery, freight, or same-day dispatch, Loft ensures the right package gets to the right place on time.
2. How does Loft fit into Sabi?
Loft isn’t just another logistics service, it’s a key part of Sabi’s ecosystem, designed to support businesses at every stage. While Sabi Market helps merchants find products and manage sales, Loft ensures those products move seamlessly from suppliers to buyers. Together, they create a complete solution for merchants to grow their businesses without worrying about logistics.
Think of it like this:
- Merchants list and sell products.
- Loft handles the logistics.
- Customers receive their orders—hassle-free.
Loft also integrates with third-party logistics (3PL) providers, which allows the option of multiple shipping without merchants needing to manage deliveries manually.
3. The Services Loft Offers
Loft isn’t a one-size-fits-all solution. Businesses have different logistics needs, and Loft is designed to meet them all. Here’s a closer look at the services Loft provides:
-
Last-Mile Delivery
For merchants who need to deliver products to customers quickly within a city, Last-Mile Delivery is the perfect solution. Loft ensures that the final leg of the delivery process is fast, reliable, and hassle-free. -
Freight Services
When it comes to moving larger shipments between cities or warehouses, Freight Services are the way to go. Loft handles the heavy lifting, ensuring that goods are transported safely and efficiently. This service is ideal for merchants who deal with bulk orders or need to move inventory between locations. -
Same-Day Delivery
For urgent orders that need to reach customers as quickly as possible, Same-Day Delivery is the answer. Loft’s system prioritizes these orders, matching them with the fastest available logistics provider. This ensures that customers get their products when they need them most.
Merchants can choose the best option, and Loft automatically matches them with the right logistics provider.
4. Key Players Involved
Every delivery involves multiple key players:
| Role | What They Do |
|---|---|
| Merchants | List products, manage inventory, and request deliveries. |
| Customers | Place orders and track their shipments. |
| Logistics Providers | Pick up and deliver products using their fleets. |
| Loft | Connects merchants with logistics providers, ensuring smooth transactions. |

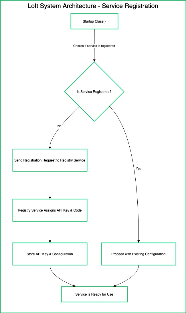
5.Onboarding to the Loft Platform
Getting started with Loft is simple and automated, thanks to its Startup Class(). This class ensures that the logistics service is registered and ready to use as soon as the engineers deploy the project. Here’s how it works:
1. Service Registration on Startup
When the engineers deploy the Loft platform, the Startup Class() runs automatically. Its main job is to register the logistics service across all environments. This ensures that the service is available and functional right from the start.
2. How Registration Works
- The
Startup Class()first checks if the logistics service is already registered. If it isn’t, the system registers the service using the Registry Service. - The system sends a request to the Registry Service with details like the service name, API key, and configuration settings.
- Once registered, the Registry Service assigns the logistics service a unique code and API key, which the system stores for future use.
3. Automatic Updates
If the engineers make any changes to the service (e.g., updates to configurations or API keys), the Startup Class() ensures these changes are applied the next time the service is deployed. This means the engineers don’t have to manually update anything—the system handles it automatically.
4. Default Configurations
The Startup Class() also sets up default configurations, such as:
- Shipping Fee Rate Cards: If the system finds no default rate cards, it creates them automatically.
- Notification Templates: The system configures predefined email templates for communication (e.g., order updates) during startup.

6. How Loft Works
Loft streamlines delivery by automatically connecting merchants, logistics providers, and customers. When a merchant places an order, Loft finds the best logistics provider, assigns a driver, and keeps the customer updated in real time. Once the package is delivered, Loft ensures the merchant receives payment smoothly.
Here’s how everything comes together.
Step 1: The Merchant Requests a Delivery
After selecting a product on Sabi Market, the merchant submits a delivery request through Loft. The request includes details like the pickup location, delivery address, and package size.
Step 2: Loft Finds the Best Logistics Provider
Loft instantly scans available logistics providers and assigns the best match based on:
- Distance – Loft prioritizes providers closest to the pickup location.
- Delivery Speed – If the merchant requests express delivery, Loft selects a provider that can meet the deadline.
- Merchant Preferences – Some merchants prefer specific logistics partners, and Loft factors that in.
Step 3: The Driver Picks Up the Order
Once Loft assigns a provider, a driver receives the order details and heads to the merchant’s location. After arriving, the driver scans the package, confirms the pickup, and starts the journey toward the customer.
Step 4: The Customer Tracks the Order in Real Time
As soon as the driver starts the trip, Loft sends a tracking link to the customer. Customers can check their delivery status, see estimated arrival times, and get updates along the way.
Step 5: Loft Ensures Payment Processing
Once the driver delivers the package, the customer confirms receipt through the tracking system. Loft then automates the payment settlement process, ensuring the merchant gets paid on time.

7. API References (For Developers)
Developers can integrate Loft’s features into their own systems using our Loft API. Here are some key API endpoints that facilitate the logistics process on Loft.
| Endpoint | Purpose |
|---|---|
POST /tms/shipping-route | Calculate shipping fees based on locations. |
POST /tms/delivery-orders | Create a new delivery order. |
PUT /tms/delivery-orders/{deliveryOrderUuid} | Update delivery order details. |
POST /tms/shipments | Create a new shipment. |
PUT /tms/client-invoice/reconcile-payment/{uuid} | Reconcile payment for an invoice. |
8. Why Loft is a Win-Win
Loft is a solution that benefits everyone involved. Whether you’re a seller, buyer, logistics partner, or part of the Sabi Market team, Loft is designed to make your life easier. Here’s how:
For Sellers/Merchants
Sellers love Loft because it takes the hassle out of logistics. Instead of worrying about deliveries, they can focus on growing their business. With real-time tracking, sellers always know where their orders are, giving them peace of mind and more time to focus on what they do best.
For Buyers/Customers
Buyers enjoy a seamless experience with Loft. They get reliable deliveries that arrive on time, every time. Plus, Loft ensures transparent fees, so buyers never have to worry about hidden costs. This transparency builds trust and keeps customers coming back.
For Logistics Partners
Logistics partners benefit from Loft’s smart features. The system provides efficient routes, saving drivers time and fuel. It also handles seamless assignments, so logistics partners can manage orders and shipments effortlessly. This means fewer headaches and more efficient operations.
For Sabi Market
Sabi Market thrives with Loft. By offering reliable logistics, Sabi Market keeps its users happy and engaged. More sellers and buyers are drawn to the platform, leading to increased growth and a stronger community.
What’s Next on Loft?
Loft is always evolving to meet the needs of its users. One exciting feature on the horizon is Automated Route Optimization. Here’s a sneak peek at what’s coming:
What It Does
With Automated Route Optimization, Loft will take logistics to the next level. The system will plot the shortest and most efficient delivery routes, saving time and fuel. It will also adapt in real-time to traffic, construction, and other conditions, ensuring deliveries are always on track.
How It Works
- The Admin Creates a Trip: When an admin selects orders and pickup/drop-off locations, Loft’s system kicks into gear.
- The System Calculates Routes: Using advanced algorithms and Google Maps, Loft finds the best possible path for the delivery. It considers factors like distance, delivery priority, and traffic conditions.
- The Driver Follows the Route: With real-time navigation, drivers can follow the optimized route smoothly, ensuring timely and efficient deliveries.
Final Thoughts
Loft provides a smarter way to move goods. Whether you're a merchant looking to deliver seamlessly, a logistics provider aiming to grow your business, or a developer wanting to integrate logistics into your app, Loft has you covered.
🔗 Explore API Docs: API References
🚀 Get Started: Onboarding Guide